各单位:
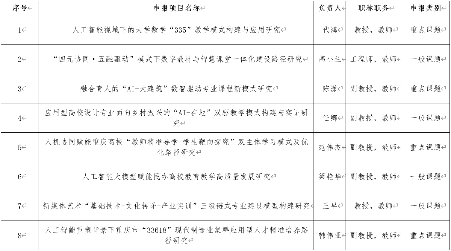
根据《重庆市高等教育学会关于开展2025-2026年度高等教育科学研究课题立项工作的通知》(渝高学会发〔2025〕6号)文件精神,学校积极组织申报,经教师申报、二级学院推荐、资格审查、专家评审和学校审定,拟推荐《人工智能视域下的大学数学“335”教学模式构建与应用研究》等15个项目申报重庆市高等教育学会2025-2026年度高等教育科学研究课题,现予公示。
如对拟推荐项目存在异议,请在公示期内与教务处联系,以书面形式实名反映,并提供必要的证明材料。我们将对反映的问题进行调查核实,并为反映人保密。
联系人:王友谊;联系电话: 49580450
附件:
重庆市高等教育学会2025-2026年度重庆市高等教育科学研究课题拟推荐名单


教务处
2025年10月13日
Copyright ©2005-2011 重庆城市科技学院 All Rights Reserved